Des mains assemblent des engrenages

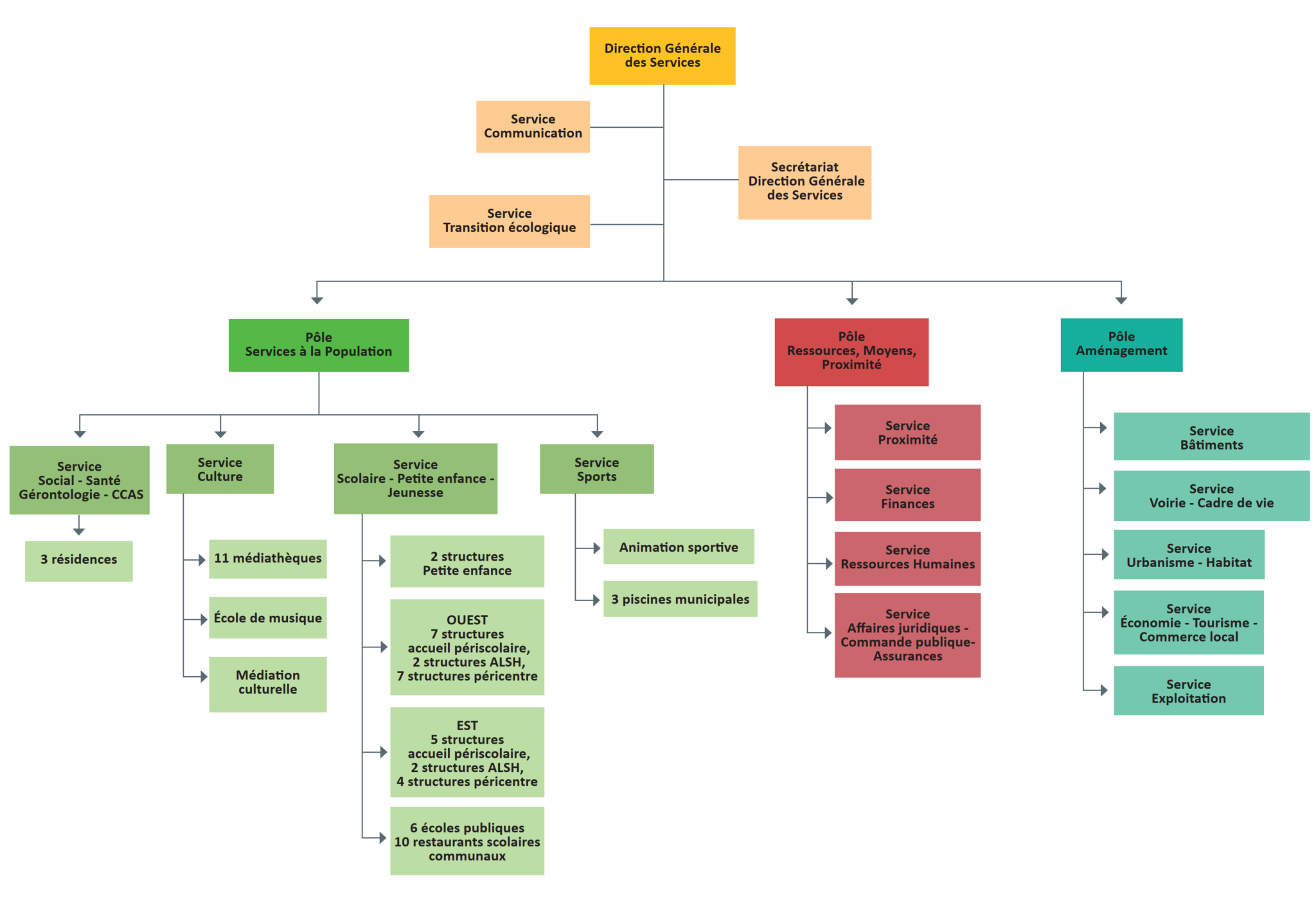
Services et équipements municipaux

Retrouvez ici l'organisation des services et équipements municipaux de Mauges-sur-Loire.

Les services de Mauges-sur-Loire sont pensés pour vous apporter un service public de qualité et adapté à vos besoins.

Retrouvez ci-dessous les différents équipements municipaux de Mauges-sur-Loire :

Cette page a-t-elle répondu à vos attentes ?

300 caractères maximum

Si vous souhaitez être recontacté(e), merci d'utiliser notre formulaire de contact.

Merci pour votre aide à l'amélioration du site !